


of mechanical radio vibrators that exist. Radio vibrators can be split in the following categories:
|
| RVB-2 Solid-State Radio Vibrator Capabilities |
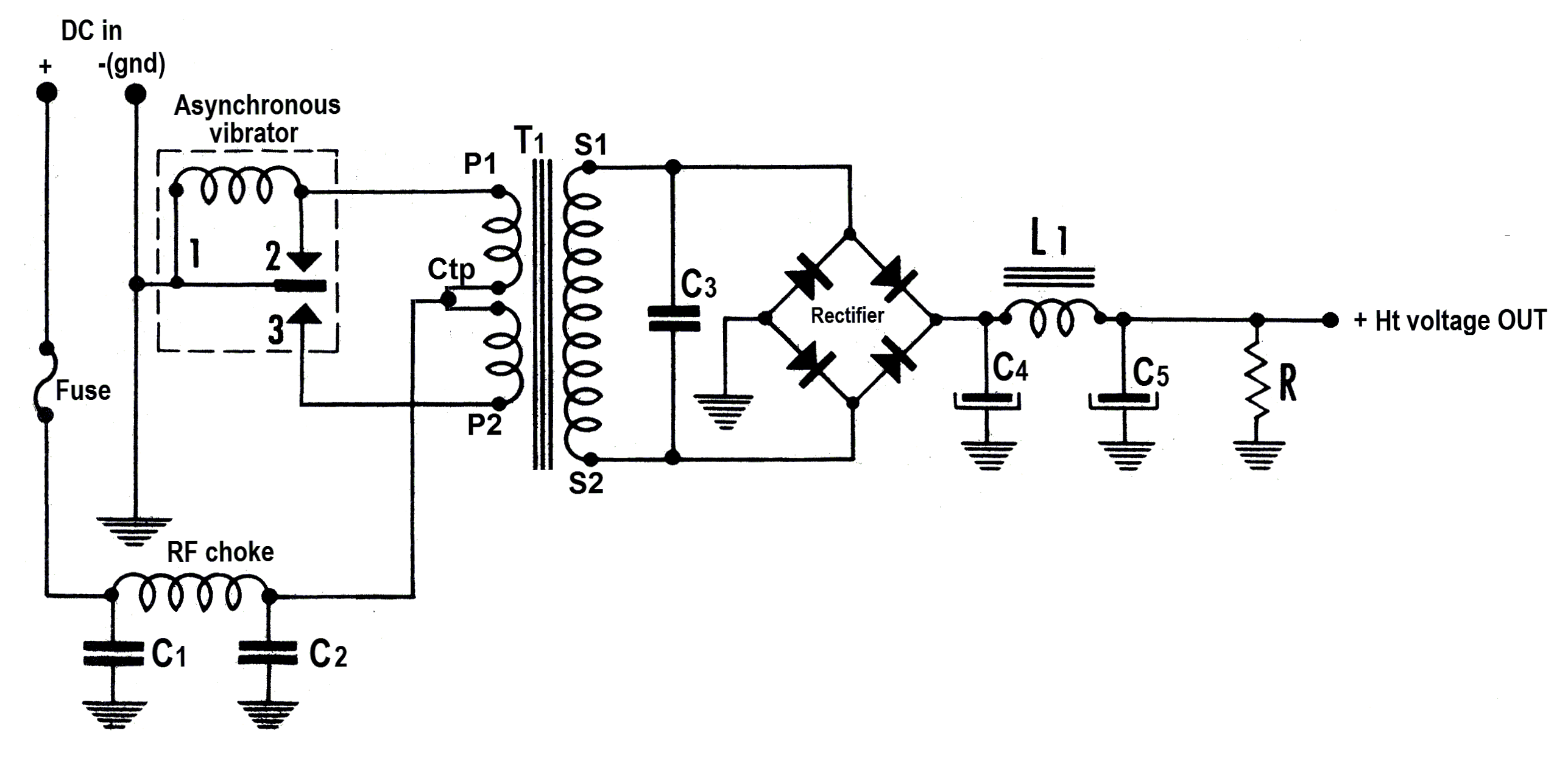
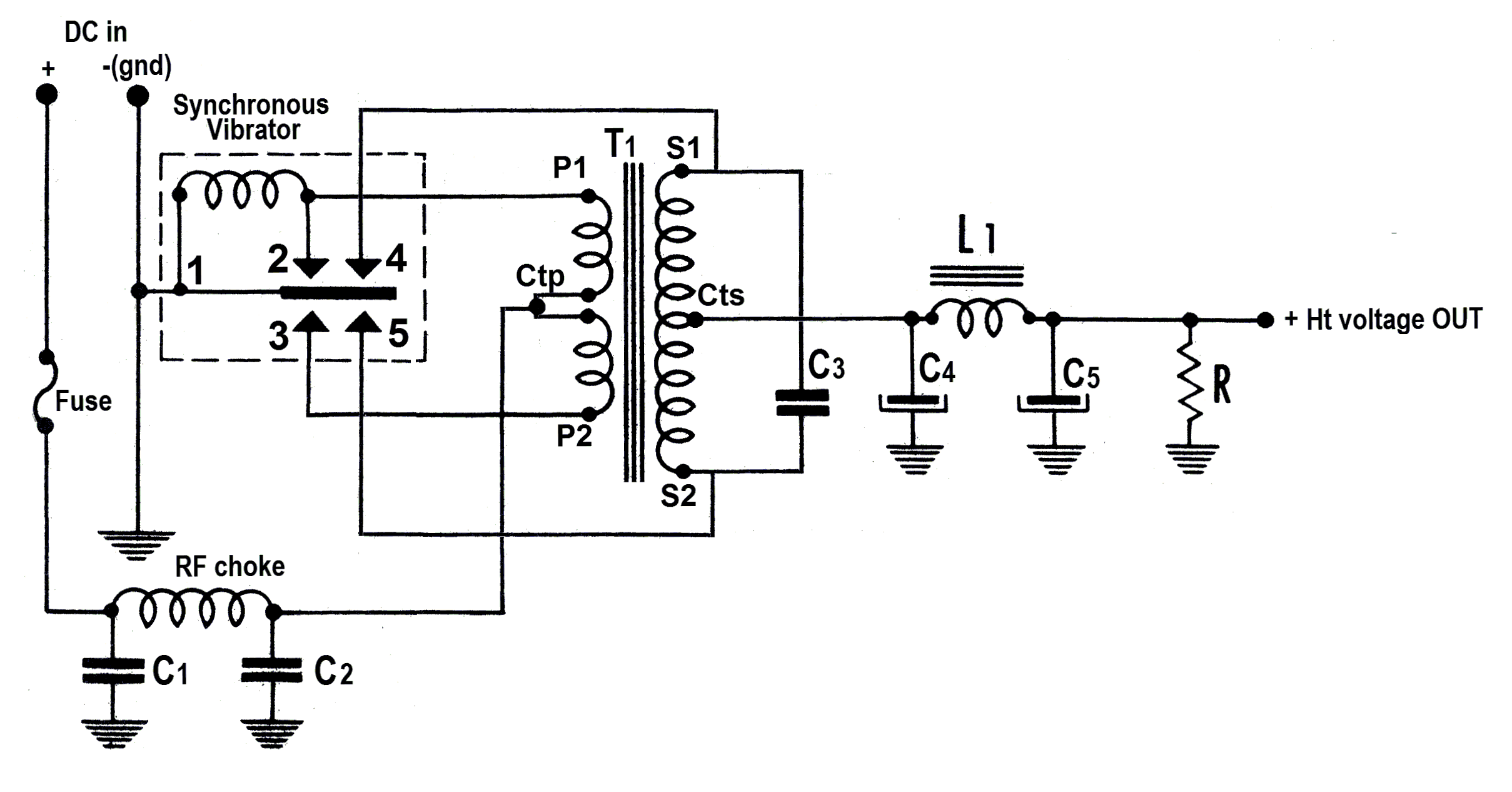
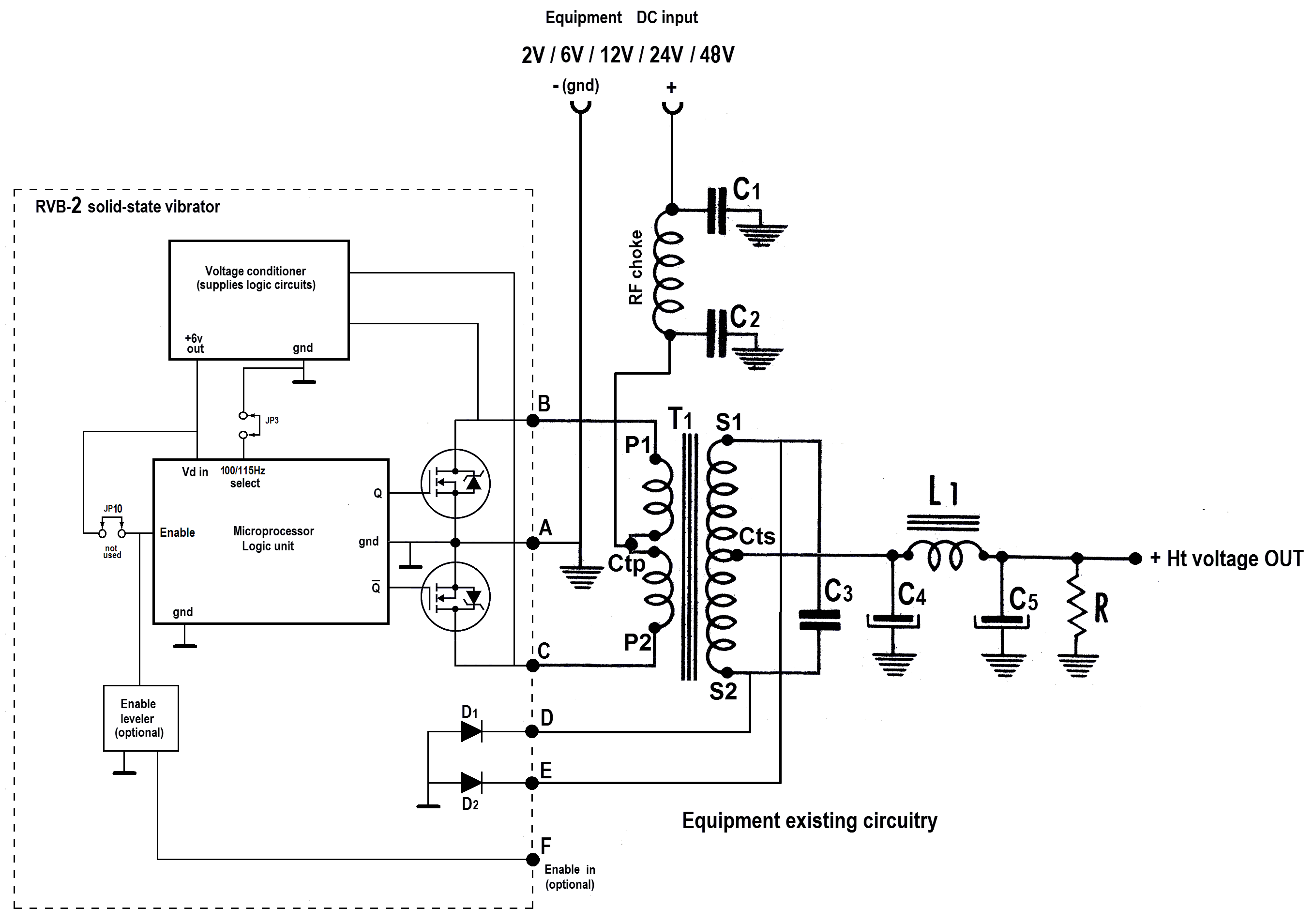
This applies to the vibrator’s capability to rectify the power supply’s secondary circuit (or not). Synchronous vibrator emulation A synchronous vibrator has an extra set of contacts which connect to the secondary side of the power supply transformer. See fig. 2 for the configuration of such a vibrator, and compare this to figure 1 where these contacts are not present. With these extra set of contacts, the vibrator not only functions as a DC to AC converter, but also as a rectifier for the secondary (HT) circuit. A power supply equipped with a synchronous vibrator therefore did not need an additional rectifier on the HT side of the power supply, saving space, cost and filament current. Keep in mind that rectifiers were cumbersome in those days. Only diode tubes or large early solid state rectifiers were available then, the latter based on selenium or copper oxide rectifiers. Downside of this synchronous vibrator configuration was that two extra pins were needed on the vibrator base, requiring additional wiring and an additional chance of failure in case these rectifying contacts would give out. Figure 3 shows how the RVB-2 board replaces the synchronous vibrator. The primary circuit is straightforward; the MOSFETs are in a push-pull configuration. Their drain terminals (contacts B and C on the RVB-2 board) connect directly to the transformer primary side (P1 and P2), and the RVB-2 ground (terminal A) connects to the power supply ground which was originally connected to the vibrator’s reed contact (this is the vibrator “common” contact, pin 1 in figures 1 and 2). In the original embodiment (fig 2) the rectifying contacts “4” and “5” on the vibrator were connected to the secondary transformer contacts S1 and S2. When using the RVB-2, the secondary transformer contacts are connected to RVB-2 terminals D and E (see fig 3), which are internally equipped with two high voltage diodes (1N4007) present on the RVB-2 board. This will take care of the power supply’s secondary circuit rectifying action even for very high operating voltages. Although very rare, we want to mention the case where the secondary circuit is supposed to deliver a negative supply voltage. In the original embodiment (fig 2), the connection of the synchronous terminals is polarity sensitive. For instance, if you would reverse the S1 and S2 leads on the vibrator (thus reversing connection 4 and 5 on the vibrator terminals), the power supply output (the HT) becomes negative. Obviously, if you would do this reversal on the RVB-2 terminals (reversing RVB-2 connection D and E), the HT output polarity of the power supply will remain positive; no voltage inversion will take place. The reason why we mention this anyway is because certain vibrator power supplies were designed especially to make use of this phenomenon for creating negative voltages. Therefore, if you want to create such a negative (secondary) voltage using the RVB-2 board the diodes D1 and D2 on the RVB-2 board have to be mounted in reverse. This will result in the power supply output voltage becoming negative. As mentioned though this is very rare since the supply is supposed to create the (positive) anode voltages for the tubes. We are only aware of some military equipment and even there the equipment was often modified to use a positive secondary voltage. However if you do have a need for this, please indicate in this in the special instructions on the order form. Asynchronous vibrator emulation Things are simpler for the asynchronous vibrator. The original embodiment is shown in figure 1. As one can see the asynchronous vibrator (sometimes also called “interrupter vibrator”) has the synchronous contacts omitted, and instead the secondary circuit of the power supply is rectified by additional (original) circuitry, in this example extra selenium diodes are used (fig 1). So when you replace an asynchronous vibrator with the RVB-1, you only have to make 3 connections: the two primary transformer contacts P1 and P2 go to RVB-2 terminals B and C (polarity insensitive), and RVB-2 terminal “A” connects to the power supply ground (which was pin 1 on the original vibrator as shown in figure 1). The two diodes on the RVB-2 board (connected to RVB-2 terminals D and E) remain unused. So in effect, only 3 wires have to be connected. This type of 3-pin vibrator was often used in very early car radios operating on 6V, so as you can see the RVB-2 can perfectly replace these types of vibrators as well. |
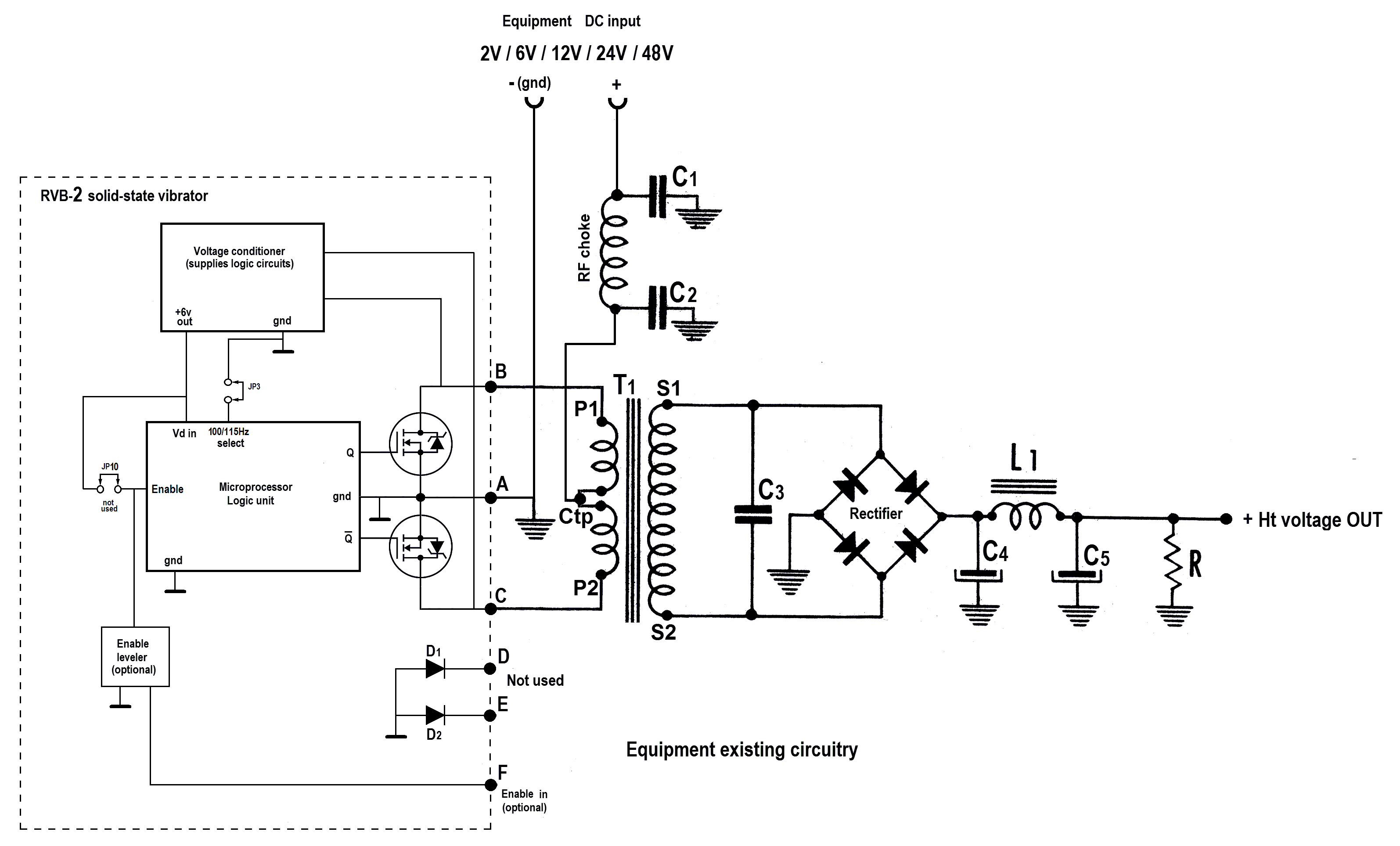
A series type vibrator has the drive coil in series with an extra interrupter contact on the vibrating tongue (the “reed”); this additional contact was specially dedicated for the drive coil. This works identical to the old interrupter-based electric door bells that you might remember from the past. A shunt type vibrator works a bit more complicated. This type has the drive coil connected on one of the primary switch contacts, so one of the primary vibrator contacts has a dual function here. (This is the vibrator type as depicted in fig 1 and 2). As a result, one connector pin could be omitted from the base for such a vibrator, simplifying the vibrator construction itself as well as simplifying the vibrator socket connections during equipment manufacturing. As it turns out, the parallel (shunt) type vibrator is the most sensitive to the phenomenon of corroded contacts. When this happens with a shunt-type vibrator, the vibrator simply won’t start up any more. A series type vibrator is less sensitive to the phenomenon of contact corrosion; such a vibrator will mostly still vibrate even when no HT is being generated any more due to additional corroded contacts (be it the primary or secondary vibrator contacts) When replacing a series type vibrator with the RVB-2, things are simple: Just forget about the vibrator’s series terminal. No connection to the RVB-2 needs to be made here. The reason is that the RVB-2 derives its internal supply voltage from the equipment primary circuit, so it will work regardless if a series or shunt type vibrator is being replaced. However, there is one exception. Certain military transceiver equipment might use the series contact of a (series) vibrator to start or stop the power supply. This is done in certain situations where additional transmitter circuits get powered-up when switching the equipment in the transmit mode. In order to save an additional power relay, this sometimes is accomplished by keeping the vibrator series coil powerless during the receive cycle and subsequently powering it when transmitting (Obviously the equipment is then equipped with TWO vibrator power supplies, one for the receiver, and one for the additional transmitter circuits). If you want to emulate such a series-type vibrator, you need to order the RVB-2 version with the enable circuit installed (see RVB-2 block diagram in fig 3). The vibrator terminal for its series coil is then connected to RVB-2 terminal F. When the vibrator contact is powerless (zero volts coming from the equipment) the RVB-2 is in tri-state (high impedance) mode at the MOSFET outputs, resulting in the power supply as a whole being turned off. When the series coil voltage becomes active (powered anywhere from 5V to 30V) the RVB-2 will start running. In this way the RVB-2 can be used to turn the equipment’s power supply ON or OFF, depending on the voltage of the RVB-2 enable input. Just as this was the case with the original series vibrator. It needs to be mentioned that this start-stop scenario is a very rare configuration though. It obviously does not apply to equipment where the power supply always runs such as car radios and most military equipment. It is therefore unlikely you will ever have to deal with this scenario when replacing a vibrator with the RVB-2 board. However we wanted to mention it here, to be complete. Multi-compatible equipment Lots of vintage military equipment is laid-out such that both series style as well as shunt-style vibrators can be used, to simplify logistical processes involving spare parts. In this case, things are simple – don’t connect anything to the vibrator coil terminal(s). The RVB-2 will work perfectly in either case. |
Most vibrators are designed to work for a particular DC voltage. Most common voltages are 6V, 12V or 24V DC. But equipment that works on voltages as low as 2V and equipment for 48V also exists.
In cases where the radio equipment is capable of multiple DC input voltages, this is usually accomplished by using a 6V vibrator after which additional resistors are switched in series with the vibrator coil for different voltage modes. In this way the equipment can also be used at 12V or 24V without having to replace the internal vibrator for a different voltage type. The DY-88/GRC-9 power supply is an example of such a multi-voltage power supply, it uses a 6V vibrator which also can be used at 12V or 24V input; the power supply simply adds a series resistor to the vibrator coil depending on the voltage switch selector setting. This is the reason why even shunt vibrators sometimes have the vibrator coil on its own independent pin; it allows for the equipment to add a series resistor to the vibrator coil to allow for higher operating voltages. Obviously doing so lowers the over-all efficiency of the power supply somewhat, but for most vehicle battery operated equipment this is not a big issue. Needless to say that for portable equipment the efficiency is preferred to be optimal, so for such equipment you will only find vibrators used that match the particular input voltage. What does all this mean for the RVB-2 board? For the RVB-2 operating voltage is irrelevant, as the standard version will work anywhere between 5v and 30V input voltage. So when installing the RVB-2 board, input voltage is not one of your worries – even for multi-voltage style equipment like the earlier mentioned DY-88, it does not matter. To elaborate on this a bit more, you might be familiar with the DY-105/GRC-9 power supply, the 24V-only cousin of the earlier mentioned multi-voltage DY-88/GRC-9 power supply. The DY-105 uses a 24V vibrator, where the DY-88 uses a 6V vibrator as earlier mentioned. So the original vibrators of these power supplies are not interchangeable between these two models of GRC-9 power supplies. However, once you have replaced the mechanical innards of these vibrators with the RVB-2 board, the resulting solid- state vibrator can be used in BOTH the DY-88 as well as the DY-105, without any modifications to the power supplies themselves – the large voltage range that the RVB-1 allows makes this possible.
Most equipment is configured for negative ground, i.e. the primary side of the vibrator circuit is supplied by the positive terminal of the battery. This can be verified by following the center tap of the primary side of the transformer (Ctp in figure 1) to the battery. Some equipment however is configured for positive ground where the primary center tap is connected to the negative terminal of the battery. The RVB-2 is now available for radio equipment using positive ground as well as negative ground where the A-model (RVB-2A) is suitable for negative ground equipment and the B-model (RVB-2B) for positive ground equipment. In rare cases the primary center tap is connected to ground instead and pin 1 of the vibrator in figure 1 is connected to the battery voltage. In this case you would need the B-model for negative ground, i.e. pin 1 is connected to the positive terminal of the battery. For positive ground (pin 1 is connected to the negative terminal of the battery) you would need the A-model. All RVB-2 versions are reverse-polarity robust. If you make a reverse-polarity mistake on your vintage radio equipment, no harm will be done to the solid-state vibrator, so there is no need to add a crowbar protection diode.
The RVB-2 is also available for a low voltage range (2-6V) where equipment operates on a single 2 volt lead-acid battery. Examples of equipment where this is used are the BC-728 world-war II portable receiver and the General Electric model 250 portable broadcast radio. The 2V model is available in versions for both positive ground as well as negative ground. HIGH VOLTAGE An RVB-2 version is now also available for 48V farm radios. |
Most radio vibrators were designed for 115Hz operation (8.7mSec cycle time). This turned out to be the optimum between what the vibrator mechanics could handle, versus the PSU transformer size. A higher operating frequency allows for a smaller transformer having less iron in the core and a lower number of turns for the windings, but at the same time it increases vibrator wear thus shortening the vibrator life span. A lower frequency requires a larger transformer (and a larger buffer capacitor for the PSU secondary circuit) but will give a longer vibrator life span. If you look at fig 1 and 2, you will see capacitor C3 bridging the secondary side of the transformer. This is a very important capacitor that can NOT be omitted. The original designers of the vibrator power supply chose this capacitor such that the secondary transformer inductance is resonant with this capacitor at the specific vibrator operating frequency. Making the secondary circuit resonant results in lower harmonics, lower switching spikes and a higher efficiency for the power supply. Now you will understand why it is so important to make sure the solid-state vibrator replacement operates at the same frequency as the mechanical vibrator did; if the frequency is NOT matched, the secondary circuit will not be resonant and the resulting power supply operation as a whole will be severely hampered. As mentioned before, almost all vintage radio vibrators operate at 115 Hz as this was found to be optimal balance between transformer size and vibrator life span. However very old equipment (mostly pre-1940) might use vibrators operating on 60Hz (so that common mains transformers could be used in the equipment), later military equipment (dating from the late 1950 and up) sometimes uses 250Hz as this would reduce the power supply transformer size even more. To summarize: Make sure you know what vibrator frequency was used before you replace the original vibrator with the RVB-2. We can supply custom frequencies for the RVB-2 board for any frequency as high as 400Hz. IMPORTANT: The default frequencies for the RVB-2 are 115 Hz and 100 Hz, the latter frequency can be activated by bridging a solder jumper: With JP3 open (not solder-bridged) the frequency is 115Hz. With JP3 closed (solder-bridged) the frequency is 100Hz (see fig 5). The board is shipped with the jumper JP3 open (115Hz operation) unless specified otherwise. Please specify in special requirements if a frequency in the range 50Hz to 400Hz other than 115Hz or 100Hz is needed. |
An asynchronous shunt vibrator allows for the lowest possible pin count: Only 3; two for the primary contacts and one for the common contact. So if you see a vibrator with only 3 pins, this will always be an asynchronous shunt vibrator. This type you will mostly find in early car radios and some tube CB radios. A synchronous shunt vibrator adds two pins to this for the two secondary contacts, so the minimum is 5 pins here. Sometimes the shunt coil is terminated on an independent pin for such a vibrator anyway, to allow for an externally added series resistor to the drive coil (as earlier mentioned in the DY-88/GRC-9 power supply example). This for the purpose of multi-voltage compatibility as described earlier. So in that case, the synchronous shunt vibrator will have a minimum of 6 pins. A synchronous series vibrator will always have at least 6 pins, as the drive coil in a series type vibrator will always be on its own independent pin. How can our RVB-2 board be compatible with all these different vibrator models? That is what we will explain in the following chapter. |
| Fig 1 - Vibrator Power Supply showing Asynchronous Operation |
| Fig 2 - Vibrator Power Supply showing Synchronous Operation |
| Fig 3 - RVB-2 Solid-State Vibrator connected for Synchronous Operation |
| Fig 4 - RVB-2 Solid-State Vibrator connected for Asynchronous Operation |





| Fig 5 - RVB-2 Connections and Dimensions |